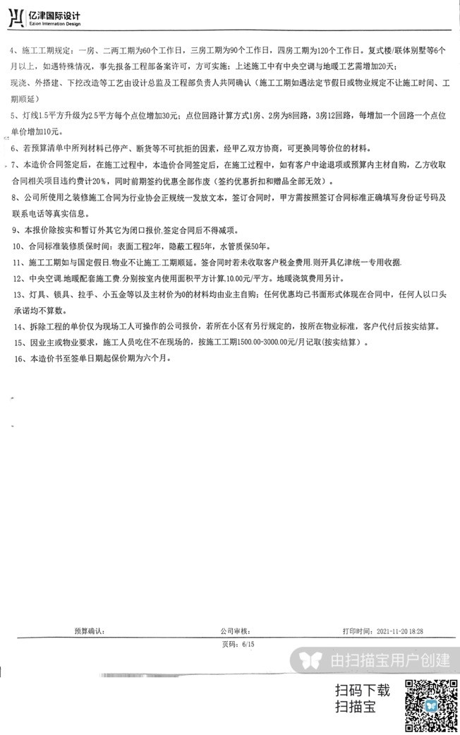
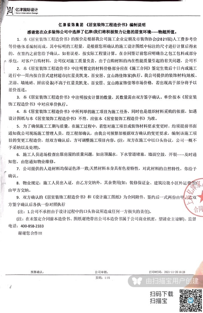
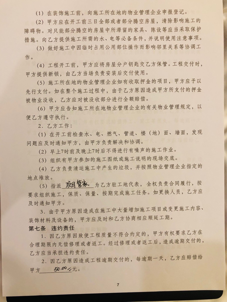
于2021年11月20日,我和上海億津家居有限公司簽訂裝修合同 (見下列照片),付第一筆裝修款75,000元(合同額為250,000元)。2021年11月26日現場施工正式開始。合同約定2022年4月30日竣工。由于疫情影響,直到2022年6月19日,水電隱蔽工程才完成并驗收。這點可以理解。
2022年6月19日,我按合同要求已支付第二筆款項 87,500元。本階段主要工作為地面找平及收光,吊頂施工,門套施工,各衛(wèi)生間,一樓和地下一層部分地面鋪貼瓷磚。公司于2022年6月20日通過微信群提供了新的約定施工期限 (見下列照片):
木工,2022年6月23 日- 8月8日
瓦工,2022年7月13日 - 8月13日
油柒工,2022年7月20日 - 8月23日
到目前為止,除地面找平及收光已完成,其它工作已經大幅拖延。木工只完成整個房屋吊頂約一半的工作量,瓦工只在2022年8月1日和2日兩天,去工地完成別墅2層和3層三個衛(wèi)生間下水道封閉砌磚和新砌磚墻水泥粉墻工作,衛(wèi)生間防水和鋪貼瓷磚均未開始。見后面照片。
歡迎來到上海裝潢網
03:26
